BitC Compiler CGI Interface (version 20160309)

This is a simple demonstration interface showing how high-level programming constructs can be transformed into gate-level hardware designs.


Enter/edit your source code here:


BitC Compiler Messages

Total of 91 ITEs created, 9 kept


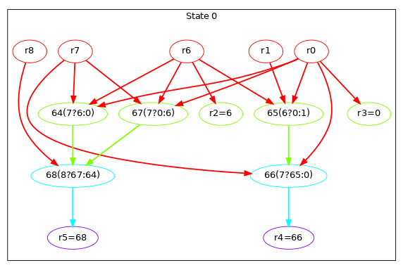
Generated ITE Diagram

The figure below is generated using the Graphviz tools to render the compiler dot file output. The graph is also available as a PDF.


Generated ITE Code

memory	10 64
false
true
var
var
var
var
var
var
var
var

state	0
from	1 -1
ifgo	0
begin	9 64
ite	7 6 0
ite	6 0 1
ite	7 65 0
ite	7 0 6
ite	8 67 64
store	6 2
store	0 3
store	66 4
store	68 5
end	0
metastate 0: {0} -> end


The C program that generated this page was written by Hank Dietz using the CGIC library to implement the CGI interface.


The Aggregate. Advanced Computer Architecture.